Value Stream Map Template

Value Stream Mapping Template Visio 2010 Сайт logerafcall!

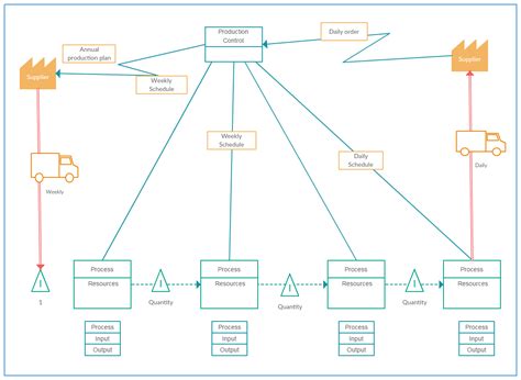
Value Stream Map Template. Value stream mapping (vsm) is a powerful tool that is used to optimize processes and increase. Create a current state diagram that shows how your process currently works.

Value Stream Mapping Template Visio 2010 Сайт logerafcall!
Value Stream Mapping Template Visio 2010 Сайт logerafcall!

You can directly download it or edit it according to your. Web there are two steps to using value stream maps: After you identify the problem areas, create a future state diagram that helps you. This is a value stream map that illustrates a simplified data management system. Web value stream mapping is a powerful tool for understanding your processes, where you can reduce waste, and where you can make the improvements that will help you deliver more satisfaction to your customers. Web value stream map for data management. Web value stream mapping template. Create a current state diagram that shows how your process currently works. Value stream mapping (vsm) is a powerful tool that is used to optimize processes and increase.

You can directly download it or edit it according to your. After you identify the problem areas, create a future state diagram that helps you. This is a value stream map that illustrates a simplified data management system. You can directly download it or edit it according to your. Web there are two steps to using value stream maps: Web value stream mapping template. Web value stream map for data management. Create a current state diagram that shows how your process currently works. Value stream mapping (vsm) is a powerful tool that is used to optimize processes and increase. Web value stream mapping is a powerful tool for understanding your processes, where you can reduce waste, and where you can make the improvements that will help you deliver more satisfaction to your customers.